ADHD Symptoms Related to Children's School Readiness
According to the American Academy of Pediatrics, children who have Attention-Deficit/Hyperactivity Disorder (ADHD) symptoms are 21 times more likely to have impaired school readiness compared to children without ADHD symptoms. The AAP and the August 2019 edition of Pediatrics featured the study "School Readiness in Preschoolers with Symptoms of Attention-Deficit/Hyperactivity Disorder," which compared school readiness in children age 4-5 years who had and didn't have ADHD symptoms.
The focal points of school readiness in children with and without ADHD symptoms included physical health and motor skills, social and emotional skills, approaches to learning, language development, and cognition and general knowledge. The study found that children with ADHD symptoms were more likely to have impaired school readiness in all areas except cognition and general knowledge. Cognition looked at children's IQ and general knowledge areas included children's knowledge of both letters and numbers.
Researchers encourage parents to look at all of these areas to determine their child's readiness for school. Researchers also say that taking all areas into consideration will help parents decide if their child needs extra assistance while attending school.
According to Chapter 7: Child & Adolescent Psychiatric Disorders & Psychosocial Aspects of Pediatrics in Current Diagnosis & Treatment: Pediatrics, 24e, symptoms of ADHD fall into two categories: hyperactive and impulsive or inattentive.
"If a child has a significant number of symptoms in both categories, a diagnosis of ADHD, combined type is given," the chapter highlighted. "Functional impairment is required across at least two settings. Accurate diagnosis includes obtaining information regarding symptoms and functional impairment from two sources, typically parents and teachers."
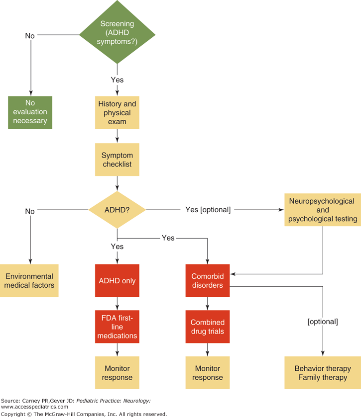
Below, Figure 9-1 of Chapter 9: Attention-Deficit/Hyperactivity Disorder in Pediatric Practice: Neurology details the steps in assessment and treatment of ADHD in children, adolescents, and adults.

Sources:
American Academy of Pediatrics website: https://www.aap.org/en-us/about-the-aap/aap-press-room/Pages/Study-Finds-ADHD-Symptoms-Can-Affect-Childrens-School-Readiness.aspx.
"School Readiness in Preschoolers with Symptoms of Attention-Deficit/Hyperactivity Disorder" Study: https://pediatrics.aappublications.org/content/144/2/e20190038?sso=1&sso_redirect_count=1&nfstatus=401&nftoken=00000000-0000-0000-0000-000000000000&nfstatusdescription=ERROR%3a+No+local+token.
Chapter 7 Child & Adolescent Psychiatric Disorders & Psychosocial Aspects of Pediatrics: Burstein A, Kelsay K, Talmi A. Child & Adolescent Psychiatric Disorders & Psychosocial Aspects of Pediatrics. In: Hay, Jr. WW, Levin MJ, Deterding RR, Abzug MJ. eds. Current Diagnosis & Treatment: Pediatrics, 24e New York, NY: McGraw-Hill; . http://accesspediatrics.mhmedical.com/content.aspx?bookid=2390§ionid=189073651. Accessed August 27, 2019.
Figure 9-1: Carney PR, Geyer JD, Pediatric Practice: Neurology; 2010.
Create a Free MyAccess Profile
AccessMedicine Network is the place to keep up on new releases for the Access products, get short form didactic content, read up on practice impacting highlights, and watch video featuring authors of your favorite books in medicine. Create a MyAccess profile and follow our contributors to stay informed via email updates.